キャンサーリボンズ HOME > 暮らしを助けるツール

暮らしを助けるツール

通院前チェックシート ※プリントして使えます

体調や症状、生活上の不安などを整理するためのチェックシートです。
印刷、ご記入の上、通院時などにぜひお使いください。

がん治療中の簡単スキンケア「洗顔・保湿・UVケア」 ※プリントして使えます

がん治療中は、治療の種類によって様々な皮膚症状が発生し、日常生活に影響を与えることがあります。

そこで大切なのが、スキンケアです。
こまめにスキンケアを行うことで、つらい皮膚症状を予防したり、和らげることが期待できます。 また、皮膚の小さな変化に気がつけば、症状が重くなる前に医療者に相談し、適切な治療を受けることにもつながります。

パートナー企業であるロート製薬株式会社が作成したスキンケアの基本ステップ「洗顔・保湿・UVケア」です。
プリントアウトして、毎日のスキンケアにお役立てください。

スキンケアのポイント(女性)スキンケアのポイント(男性)

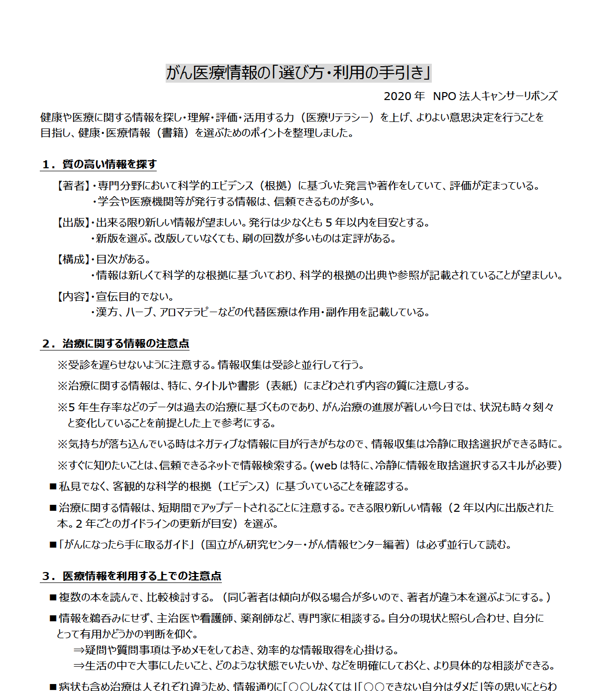
『がん医療情報の「選び方・利用の手引き」』をダウンロードできます

ご自身あるいはご家族や大切な人が、がんと診断され、病気のことや治療について少しでも多く知りたいと思ったとき、どうやって情報を探し、取捨選択すればよいか悩まれる場合が あるのではないでしょうか?
そこで、薬剤師や看護師といったメンバーで、がん医療情報の「選び方・理由の手引き」を作成いたしました。
健康や医療に関する情報を探し・理解・評価・活用する力(医療リテラシー)を上げ、ポイントを整理したシートです。ひとつの目安として、ご活用いただければ幸いです。